九脉需求
全国
省
市
区
搜索
找产品
找芯片
找算法
找方案/模组
找解决方案
找平台/找系统
找软件/找开发
找配件
找外壳/找外观
找代工
找生产设备
找厂家(我代理)
工程招商
找安装/找维护
采购清单
找认证
找兼职
找场地
找服务
全部分类
找产品
找芯片
找算法
找方案/模组
找解决方案
找平台/找系统
找软件/找开发
找配件
找外壳/找外观
找代工
找生产设备
找厂家(我代理)
工程招商
找安装/找维护
采购清单
找认证
找兼职
找场地
找服务
找平台/找系统:
消保平台系统
待对接
1
2025-12-29
点击量:187
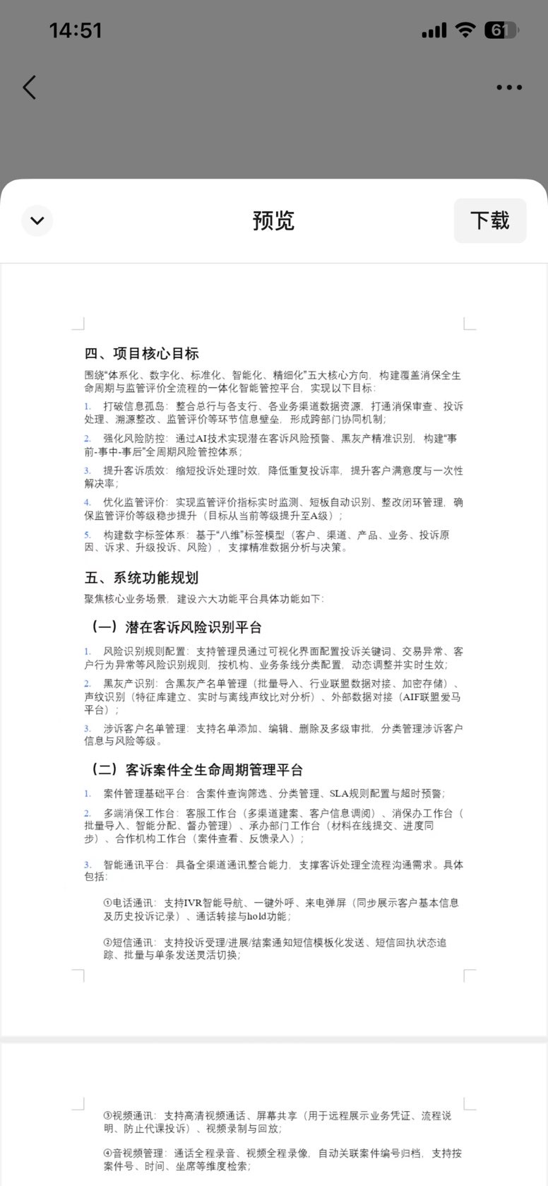
按照以下图片内容,有近似或者有能力开发都可以,有开发费,版权问题可以详谈!
申请对接,解决需求